Can a Regular Veiled Offspring of a Translucent Veiled Parent carry the translucent gene?

walzy444

Member
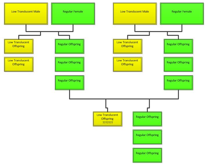
I have been reading a ton on the genes and all I find is they mention low and high Translucent breeding mixes with eachother and what they produce. What about the next branch in the gene tree? My Male is a Regular offspring of a Translucent Veiled. (He has no signs of the typical white/black pigment or lack there of, so he is a "normal" Veiled) Could there be a possibility he is carrying a dormant Translucent gene and it could come out in his offspring producing low Translucent? Or would you need 2 "Regular" veils from Translucent parents to produce any translucent? As in both recessive gene in the parents combine? I made 2 quick charts to display what I mean.. Would either of these scenarios be possible?:cautious:
chart 1.JPG
chart2.JPG
 
Yes I have read that and a few others, they are only talking about a Trans mixing with other Trans or with Regulars. My male is a "regular" resulting from Trans parents.. so I am wondering if it could skip a generation and the Trans gene show up in his offspring.. Like in humans with Color Blind genes.. the genes are dormant in some and will show up in their kids.(to put it in short terms)
 
Has it been determined exactly what gene(s) regulate translucence in veileds? I'm not sure what the state of the veiled genome is right now and, especially because they aren't a common model system, I would be impressed if annotations such as that already exist. It is theoretically possible, but it depends on the type of mutation(s) which results in translucence
 
Well, if it's a simple ressesive gene, your cham should carry one translucent gene and one normal gene at that loci on the gene making your animal "het for transluscent" but again, that's only if the gene is a simple ressesive.
 
Back
Top Bottom